반응형
- 코로나바이러스 종류

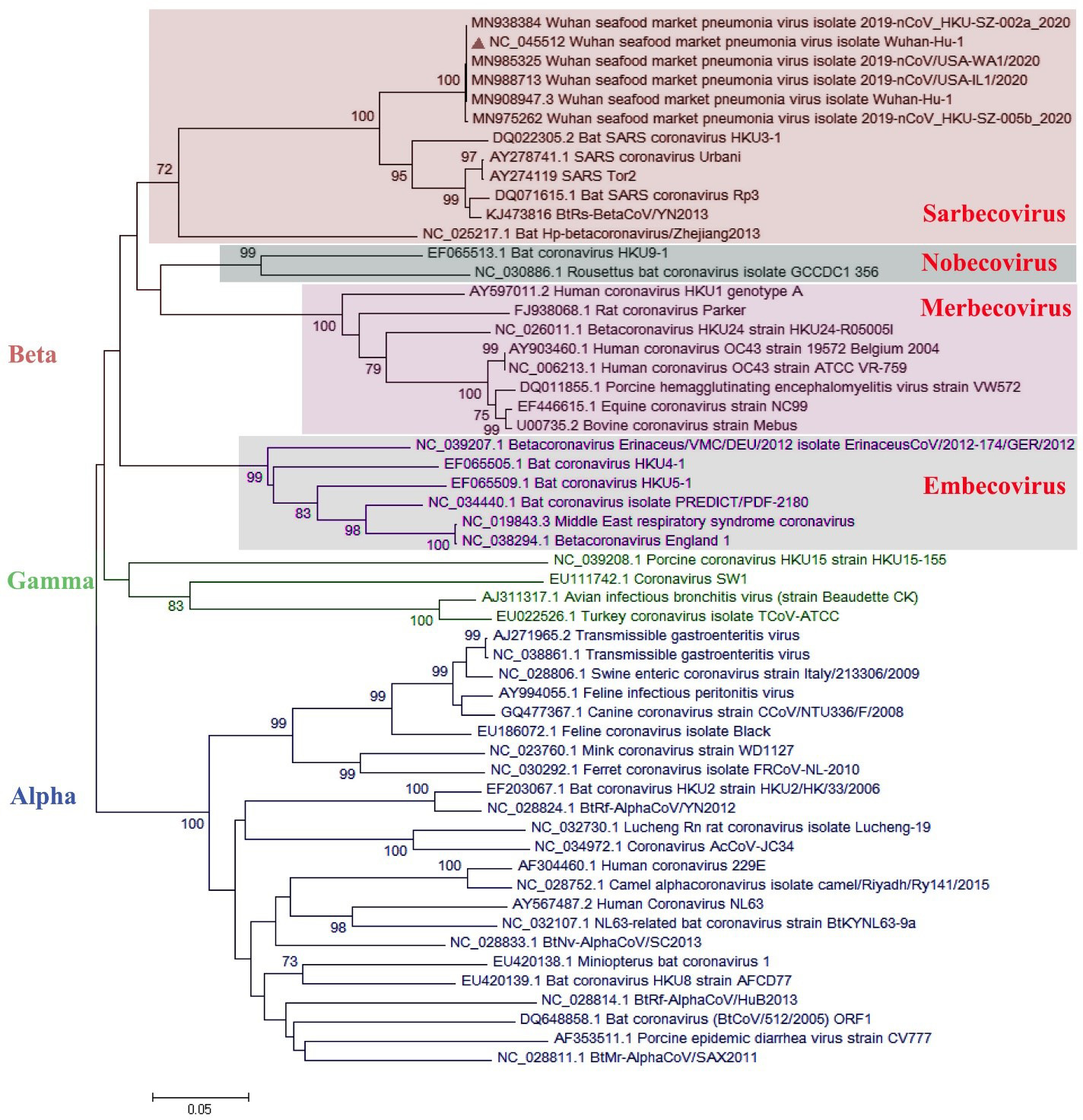
코로나바이러스는 3가지 하위종으로 나눌 수 있습니다. 알파코로나바이러스, 베타코로나바이러스, 감마코로나바이러스입니다. 그리고 그 중 베타코로나바이러스가 인간에게 치명적인 질병을 야기했습니다.
- 베타코로나바이러스

여러 코로나바이러스 중 베타코로나바이러스에 속하는 바이러스들이 치명적이었습니다. 2003년 남중국을 마비히시킨 사스 유행으로 유명한 SARS-CoV-1, 2013년 중동호흡기증후군을 유발한 MERS-CoV, 2019년 전세계를 마비시킨 SARS-CoV-2가 있습니다.
반응형
'생물 > 바이러스학' 카테고리의 다른 글
| [바이러스학: 코로나바이러스] SARS-CoV-1와 사스 유행 (54) | 2024.02.27 |
|---|---|
| [바이러스학: 코로나바이러스] 독감과 코로나바이러스 (23) | 2024.02.27 |
| [바이러스학: 코로나바이러스] 코로나바이러스 (26) | 2024.02.26 |
| [바이러스학: 파필로마바이러스] 인유두종바이러스 (30) | 2024.02.23 |
| [바이러스학: 간염바이러스] 간염바이러스 (6) | 2024.02.23 |
댓글